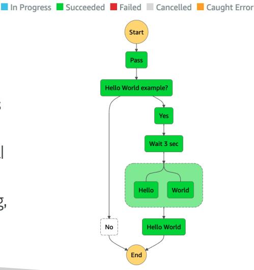
🌿 What?
- Build trá»±c quan workflow cho Lambda funtions.
- TÃnh năng: sequence, parallel, conditions, timeouts, error handling, …
- Có thể tÃch hợp vá»›i các AWS services khác như: EC2, ECS, On-premises server, API Gateway, SQS queue, …
- Use cases: order fullfillment, data processing, web applications, any workflow.
